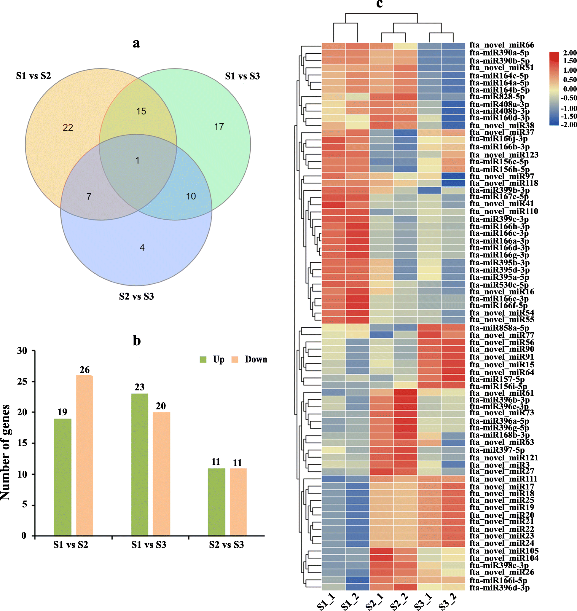
Fig. 4

DEMs during Tartary buckwheat seed development. a Venn diagram represented the overlap of DEMs among the comparisons. b Number of DEMs in the comparisons of S1 vs. S2, S1 vs. S3, and S2 vs. S3. Green and yellow bars represented the number of up- or down-regulated genes, respectively. c Expression heat map of DEMs. The different colors represent the expression abundance of the miRNAs